det365登录网站主页于2016年9月14日独立建院,是百廿山大最年轻、最具活力的学院之一,是2013年中宣部、教育部确定的全国首批十家“部校共建”新闻学院之一,是2013年教育部批准的首批16个部属高校新闻传播学文科实践教育基地建设单位之一,是中国新闻奖教研机构报送单位之一。
学院拥有新闻传播学博士后流动站,新闻传播学一级学科博士点、新闻传播学一级学科硕士点、新闻与传播专业学位硕士点等研究生学位点,以及新闻学、国际新闻与传播两个本科专业,已逐步建立了山东省唯一的“学士(本科)—硕士(研究生)—博士(研究生)—博士后”完整的新闻传播人才培养体系。目前学院有山东省唯一的新闻传播学特色优势学科,在2023年软科中国最好学科排名中新闻学专业位列第17位,2024年新闻学专业位列第10位,国际新闻与传播专业位列第5位。
学院以建设“中国特色、世界水平”的一流新闻传播专业为目标,全面落实立德树人根本任务,坚持马克思主义新闻观,用中国特色社会主义新闻学与传播学教书育人,培养造就具有家国情怀、国际视野的高素质全媒化复合型专家型新闻传播后备人才。
学院教师队伍学历层次较高,年龄结构合理,具有国际视野,充满发展活力。学院现有专任教师36人,其中教授13人、副教授13人,博士生导师12人;教师中具有博士学位者达97%,具有海外博士学位和一年以上海外经历者近70%。
学院联合境外知名高校开设暑期课程,世界知名院校如哈佛大学、加州大学、诺丁汉大学、英国兰卡斯特大学、美国普渡大学等;申请海外留学访学经历的师生人数不断攀升;同时,学院与密苏里大学新闻学院签订了合作协议,在人才培养、师资引育、学术研究等方面开展教育合作与学术交流,以促进两院在相关领域的合作深化。
二、平台成果
▶省部级平台◀
教育部部属高校大学生校外实践教育基地——“det365登录网站主页大众报业集团”实践基地(新闻传播学类首批16个之一)、中宣部对外话语创新支撑平台(山东)秘书处单位、山东省委宣传部舆情研究基地、山东网络视听(短视频)研究基地。
▶校级研究中心◀
det365登录网站主页品牌与传播研究所、det365登录网站主页传播与媒介研究中心、det365登录网站主页舆论研究中心、det365登录网站主页广告研究中心、det365登录网站主页影视文化艺术传播研究中心、det365登录网站主页对外话语创新与国际传播研究中心。
▶实验中心建设◀
国家虚拟仿真实验教学项目“基于多角色扮演的新闻发布交互式演练”虚拟仿真实验教学项目(新闻传播学类首批10个之一)、山东省普通高等学校实验教学示范中心——新闻传播综合实验教学中心、山东省文化科技重点实验室——媒介技术与文化传播实验室、山东省数据开放创新应用实验室、国际合作实验室——新媒体与文化传承MR实验室、媒介科学与工程实验中心(含融媒体与全息传播、大数据与智能传播、无人机与移动传播、全球传播与文明互鉴、媒体创意与视觉传播、媒介技术与文化传播6个实验室)。
▶课程及教学成果奖◀
1.核心课程《数字传播技术与应用》2020年获批国家一流本科课程;
2.“基于多角色扮演的新闻发布交互式演练”虚拟仿真实验教学项目获批2018年国家级虚拟仿真教学实验项目(新闻传播学类首批10个之一),2019年被认定为山东省一流课程,2020年被认定为国家一流本科课程;
3.必修课程《中国新闻事业史》2023年获批第二批国家一流本科课程;
4.必修课程《新闻评论》2019年获山东省一流本科课程;
5.《“浸润式”人文教育、“体验式”博雅课堂——“文学生活馆”通识教育创新实践》获山东省高等教育教学成果奖一等奖、第四届山东省文化创新奖;6. 《通识课与校园文化深度融合的文化育人实践探索》获山东省第九届教学成果奖(高等教育类) 二等奖。
三、专业设置
▶新闻学◀
2024年高考改革省份不限选科
按新闻传播学类招生专业代码:0503
修业年限:4年学位授予门类:文学
新闻学专业2019年度入选首批国家级一流本科专业建设点。大二时进行方向分流,包括融合新闻方向、策略传播方向、智能媒体方向。
本专业致力于打造山大特色、国内一流、世界知名的新闻学专业,培养造就具有家国情怀和国际视野的高素质全媒化复合型专家型新闻传播人才。本专业倡导文理兼修、学科交叉的融合性开放性教学体系,实施理论教学与实践教学并举的参与性体验性课程体系,构建集知识教育、能力提升和素质培养于一体的卓越人才培养体系。本专业以建设一流本科教育为追求,以卓越新闻传播人才教育培养计划2.0为指引,坚持马克思主义新闻观,全面落实立德树人根本任务。
▶国际新闻与传播◀
2024年高考改革省份不限选科
按新闻传播学类招生
专业代码:050309T
修业年限:4年学位授予门类:文学
国际新闻与传播专业为2023年新获批的国家战略需求专业,大二时进行专业分流。
本专业的建设以“一带一路”国家和区域经济社会发展战略对新型国际传播人才的迫切需求为导向,以讲好中国故事、传播好中国声音,增强我国国际传播能力建设为目标,立足于齐鲁大地的深厚文脉,致力于中华优秀传统文化的国际传播。本专业充分发挥det365登录网站主页综合性大学的优势,进行跨学院多学科的交叉融合式培养。本专业建立了完善的“全媒体+国际+外语”的课程体系,同时设置了“国情教育+国际视野”的社会实践和国际交流项目,全方位培养学生掌握国际新闻传播理论知识和全媒体传播技能,培养学生具有良好的职业道德和跨文化传播能力;致力于培养造就适应我国国际传播战略需求,具有家国情怀、国际视野的高素质高层次复合型国际新闻传播人。
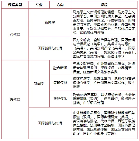
四、核心课程

五、升学就业
就业特点:高读研率+高就业率。约50%的毕业生通过推免或考研的方式,前往国内外知名高校继续深造。就业去向主要集中在党政机关、企事业单位、传媒机构、高科技企业及其他社会组织,从事宣传、采访编辑、媒介数据分析、新媒体内容创制、全媒体策划与运营、网络舆情分析与管理等相关工作。
部分优秀学子介绍:
(一)升学
新闻学专业2018级李云松,保送至清华大学
新闻学专业2018级刘嘉迎,保送至清华大学
新闻学专业2019级刘鲁倩,保送至清华大学
新闻学专业2019级曲亚宁,保送至中国人民大学
新闻学专业2020级杜宇凡,保送至北京大学汇丰商学院
新闻学专业2020级张博涵,考研至中国人民大学
新闻学专业2020级冯建坤,申请至英国爱丁堡大学
(二)就业
新闻学专业1998级杨雅雯,现任中央广播电视总台华语环球节目中心新闻专题部制片人
新闻学专业2003级闫岩,现任中国人民大学det365登录网站主页党委副书记、教授
新闻学专业2010级曲岩,现任美国马里兰大学助理教授
六、联系方式
咨询电话:0531-88361315 高老师
学院网站:
学院微信公众号
